Bam15,Slu-PP-332 25mg+100mcg(Blend)*10vials

120.00
This composite formulation is employed to investigate the synergistic effects of peptide signaling in metabolic and central nervous system regulation. Its function manifests in the integrated regulation of multiple signaling pathways, involving processes related to energy metabolism and central nervous system control. Its mechanism facilitates the study of interactions within complex regulatory networks through synergistic interactions between peptides with distinct functions. It holds experimental reference value for research on composite peptide systems, metabolic signal integration, and systemic regulation.
 
The peptide will be provided as lyophilized powder to ensure maximum stability.
        SPECIAL OFFER

          Please select all product options

          Product was out of stock

          share
          Description

          What is Bam 15?


          Definition of Bam15

          Bam15 is a novel mitochondrial proton carrier uncoupler. It increases proton transport across the inner mitochondrial membrane via non-ATP synthase pathways, thereby uncoupling the oxidation of nutrients from ATP production. This means that when mitochondria perform respiratory oxidation of substrates to generate energy, they no longer efficiently synthesize ATP; instead, the energy is dissipated as heat[1]. (Kenwood B M,).


          Effects of Bam15

          In aging and neurodegenerative diseases: Axelrod's research indicates that 50 µM Bam15 phenotypically and functionally attenuates neurodegeneration during aging in Caenorhabditis elegans, achieved through mitochondrial uncoupling. Experiments revealed that wild-type animals treated with 50 µM Bam15 exhibited reduced mechanosensory neuron defects during aging, while maintaining tactile responses and short-term memory. The uncoupler mutant ucp-4 also showed diminished neurodegeneration under 50 µM Bam15 treatment compared to the DMSO control group. Furthermore, 50 µM Bam15 extended the average lifespan of both wild-type and ucp-4 mutant mice. These findings suggest Bam15 holds potential for ameliorating age-related neurological pathologies, offering novel therapeutic approaches for neurodegenerative diseases [2].


          Regarding obesity and related metabolic disorders: As a mitochondrial-targeted small-molecule proton transporter, Bam15 stimulates energy expenditure and regulates glucose and lipid metabolism, thereby preventing diet-induced obesity. In Axelrod CL's study, exposure to Bam15 enhanced mitochondrial respiratory dynamics, improved insulin action, and stimulated nutrient uptake through sustained AMPK activation. In animal studies, C57BL/6J mice treated with Bam15 exhibited resistance to weight gain alongside improved body composition and glycemic control. These effects were independent of weight loss and primarily attributed to the drug's targeting of lipid-rich tissues. This demonstrates Bam15's potential as a therapeutic agent for obesity and related metabolic disorders [2].

          1

          Figure 1 Bam15 restricts adipose tissue expansion and lipid deposition to liver and kidney in C57BL/6J mice. Source:PubMed [2]


          What is Slu-PP-332?


          Definition of Slu-PP-332

          SLU-PP-332 is a synthetic small-molecule compound that functions as an agonist of the estrogen receptor-related orphan receptor (ERR).


          Effects of Slu-PP-332

          Effects on Metabolic Disorders

          Improved Insulin Sensitivity: In metabolic syndrome models, SLU-PP-332 effectively enhances insulin sensitivity. Reduced insulin sensitivity is a key feature of metabolic syndrome, leading to elevated blood glucose and a range of metabolic disorders. SLU-PP-332 may enhance cellular insulin responsiveness by modulating intracellular signaling pathways, enabling insulin to more effectively promote glucose uptake and utilization. This mechanism lowers blood glucose levels and alleviates symptoms of metabolic syndrome[3].

          Alleviating Obesity Symptoms: Due to its ability to reduce fat accumulation, SLU-PP-332 demonstrates significant efficacy in alleviating obesity symptoms in mouse models. Administration of this compound resulted in reduced body weight and decreased body fat content in mice, alongside improvements in obesity-related physiological indicators such as lipid levels. This offers novel therapeutic approaches and potential drug options for obesity treatment[3].

          Effects on Energy Metabolism

          Enhanced Energy Expenditure: SLU-PP-332 significantly increases energy expenditure by activating ERR. Under normal physiological conditions, the body maintains energy metabolism at a steady state. When SLU-PP-332 acts on relevant tissues and cells, it modulates energy metabolic pathways, prompting cells to utilize more energy and thereby increasing overall energy expenditure. In mouse experiments, energy expenditure was markedly higher in SLU-PP-332-treated mice compared to untreated controls, indicating its efficacy in promoting energy metabolism[3,4].

          Promoting Fatty Acid Oxidation: Fatty acid oxidation is a crucial pathway for energy acquisition in the body. SLU-PP-332 effectively enhances the fatty acid oxidation process. Within cells, it likely modulates the activity or expression of relevant enzymes, facilitating the entry of fatty acids into mitochondria for oxidative breakdown to generate cellular energy. This action is significant for reducing fat accumulation, as increased fatty acid oxidation means more fat is consumed, thereby decreasing fat storage in the body[3,4].

          Reduced Fat Accumulation: By enhancing energy expenditure and promoting fatty acid oxidation, SLU-PP-332 ultimately achieves reduced fat accumulation. In both diet-induced obese mouse models and other relevant models, administration of SLU-PP-332 resulted in significantly diminished fat mass accumulation. This property confers potential therapeutic value for obesity and related metabolic disorders, positioning it as a promising novel weight-loss drug or treatment modality[3].

          Effects on Muscle Function

          Activation of the Aerobic Exercise Gene Program: In skeletal muscle, SLU-PP-332 activates the acute aerobic exercise gene program in an ERRα-dependent manner. This means it mimics the effects of aerobic exercise on skeletal muscle, initiating a series of aerobic exercise-related gene expression changes. The products of these genes participate in regulating muscle metabolism, structure, and function, enabling muscles to adapt to aerobic exercise demands at the molecular level and thereby enhancing muscular performance and endurance[3].

          Enhancing Mitochondrial Function and Cellular Respiration: Mitochondria serve as the cell's powerhouses, and cellular respiration is the key process for energy production. SLU-PP-332 enhances mitochondrial function and cellular respiration. In skeletal muscle cell lines, treatment with this compound increases mitochondrial activity and accelerates cellular respiration rates. This indicates its ability to improve cellular efficiency in utilizing oxygen for energy production, providing a more abundant energy supply for muscle movement and contributing to enhanced muscular performance[3,4].

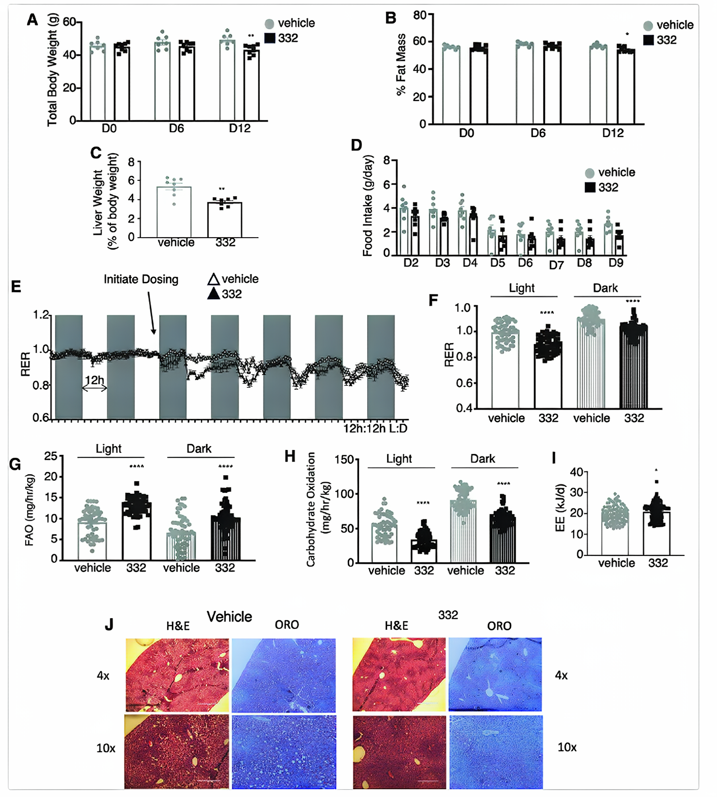
          2

          Figure 2 SLU-PP-332 increases fatty acid metabolism and energy expenditure in ob/ob mice. Source: PubMed [3]


          Summary


          The combination of Bam 15 and Slu-PP-332 exhibits significant effects. Bam 15 promotes energy expenditure through mitochondrial uncoupling, activates the AMPK pathway to improve lipid metabolism and mitochondrial autophagy, while Slu-PP-332 enhances fatty acid oxidation, mitochondrial function, and skeletal muscle metabolism by activating ERR receptors. Their combined action synergistically enhances overall energy metabolism efficiency, reduces fat accumulation, and improves insulin sensitivity. Concurrently, they exert additive effects in protecting myocardial function, enhancing muscular endurance, and mitigating the pathological progression of metabolic disorders (such as obesity and type 2 diabetes), thereby offering favorable interventions for metabolic dysregulation and related complications.


          About The Author

          The above-mentioned materials are all researched, edited and compiled by Cocer Peptides.


          Scientific Journal Author

          Christopher L. Axelrod is a researcher at the Pennington Biomedical Research Center in Baton Rouge, Louisiana, and also collaborates with the Lerner Research Institute at the Cleveland Clinic. His work focuses on obesity, type 2 diabetes, liver disease, cancer, and mitochondrial bioenergetics, with particular emphasis on the relationship between energy metabolism and metabolic disorders. He has published extensively in these fields, and his contributions provide important insights into metabolic regulation and the development of potential therapeutic strategies. Christopher L. Axelrod is listed in the reference of citation [2].


          ALL ARTICLES AND PRODUCT INFORMATION PROVIDED ON THIS WEBSITE ARE SOLELY FOR INFORMATION DISSEMINATION AND EDUCATIONAL PURPOSES.  


          The products provided on this website are intended exclusively for in vitro research. In vitro research (Latin: *in glass*, meaning in glassware) is conducted outside the human body. These products are not pharmaceuticals, have not been approved by the U.S. Food and Drug Administration (FDA), and must not be used to prevent, treat, or cure any medical condition, disease, or ailment. It is strictly prohibited by law to introduce these products into the human or animal body in any form.

          Relevant Citations


          [1] Kenwood BM, Weaver JL. Bam15, ST056388.; 2017.https://api.semanticscholar.org/CorpusID:27083250.


          [2] Axelrod CL, King WT, Davuluri G, et al. Bam15-mediated mitochondrial uncoupling protects against obesity and improves  glycemic control. Embo Molecular Medicine 2020; 12(7): e12088.DOI:10.15252/emmm.202012088.


          [3] Billon C, Schoepke E, Avdagic A, et al. A Synthetic ERR Agonist Alleviates Metabolic Syndrome. Journal of Pharmacology and Experimental Therapeutics 2024; 388(2): 232-240.DOI: 10.1124/jpet.123.001733.


          [4] Nasri H. New hopes on "SLU-PP-332" as an effective agent for weight loss with indirect kidney protection efficacy; a nephrology point of view. Journal of Renal Endocrinology 2024.

          https://api.semanticscholar.org/CorpusID:267189187.


          ALL ARTICLES AND PRODUCT INFORMATION PROVIDED ON THIS WEBSITE ARE SOLELY FOR INFORMATION DISSEMINATION AND EDUCATIONAL PURPOSES.  


          The products provided on this website are intended exclusively for in vitro research. In vitro research (Latin: *in glass*, meaning in glassware) is conducted outside the human body. These products are not pharmaceuticals, have not been approved by the U.S. Food and Drug Administration (FDA), and must not be used to prevent, treat, or cure any medical condition, disease, or ailment. It is strictly prohibited by law to introduce these products into the human or animal body in any form.