What are you looking for?
Search
The Effects of Telomeres on Aging and Autophagy
ALL ARTICLES AND PRODUCT INFORMATION PROVIDED ON THIS WEBSITE ARE SOLELY FOR INFORMATION DISSEMINATION AND EDUCATIONAL PURPOSES.
The products provided on this website are intended exclusively for in vitro research. In vitro research (Latin: *in glass*, meaning in glassware) is conducted outside the human body. These products are not pharmaceuticals, have not been approved by the U.S. Food and Drug Administration (FDA), and must not be used to prevent, treat, or cure any medical condition, disease, or ailment. It is strictly prohibited by law to introduce these products into the human or animal body in any form.
1.Overview
In the field of life sciences, aging and autophagy are important research areas that have attracted considerable attention. Telomeres, as special structures at the ends of chromosomes, play a key role in both processes. As research progresses, the complex relationship between telomeres, aging, and autophagy is becoming increasingly clear.


Figure 1 Telomere attrition, telomere length, and telomerase.
2.Overview of Telomere Structure and Function
2.1 Telomere Structure
Telomeres are highly conserved repetitive nucleotide sequences located at the ends of linear chromosomes in eukaryotic organisms. They consist of simple repetitive sequences rich in guanine (G), with the human telomere repeat sequence being TTAGGG. This structure protects the ends of chromosomes from degradation by nucleases, prevents chromosome fusion, and maintains chromosomal stability. The structure of telomeres primarily consists of telomeric DNA and proteins that bind to it. These proteins interact with telomeric DNA to form specific higher-order structures, further enhancing telomere stability.
2.2 Functions of Telomeres
One of the primary functions of telomeres is to address the “end replication problem.” Due to the characteristics of DNA replication, conventional DNA polymerases cannot fully replicate the ends of linear chromosomes, leading to gradual telomere shortening with each cell division. The presence of telomeres buffers this end shortening, ensuring the integrity and stability of chromosomes. Telomeres also play a crucial role in cell cycle regulation. When telomeres shorten to a certain extent, they trigger cell cycle checkpoints, causing cells to enter senescence or apoptosis, thereby limiting their ability for unlimited proliferation. This mechanism is significant in preventing tumor formation and is closely related to the aging process of organisms.
3. The Relationship Between Telomeres and Aging
3.1 Telomere Shortening as a Marker of Aging
As age increases, the length of telomeres in most normal somatic cells gradually shortens, a phenomenon observed in various tissues and organs. In human peripheral blood mononuclear cells, telomere length significantly decreases with age. Research indicates that telomere shortening is closely associated with various physiological changes related to aging, such as reduced cell proliferation capacity, weakened tissue regenerative ability, and increased risk of various chronic diseases. At the cellular level, when telomeres shorten to a critical length, cells lose their proliferative capacity and enter a senescent state, characterized by altered cell morphology, reduced metabolic activity, and increased expression of senescence-associated β-galactosidase (SA-β-Gal).
3.2 Mechanisms by which telomere shortening triggers aging
The mechanisms by which telomere shortening triggers aging primarily involve DNA damage response pathways. When telomeres shorten to a certain extent, their structure becomes unstable, and the protective function at the telomere ends is lost, leading to the recognition of chromosome ends as DNA damage sites by cells. This activates a series of DNA damage response signaling pathways, such as the ATM/ATR-p53-p21 pathway. Upon activation, ATM (ataxia-telangiectasia mutated) or ATR (ataxia-telangiectasia and Rad3-related) proteins phosphorylate downstream p53 proteins, increasing their stability and promoting their entry into the cell nucleus. As an important transcription factor, regulates the expression of a series of genes related to cell cycle arrest and senescence, including p21. p21 inhibits the activity of cyclin-dependent kinases (CDKs), thereby preventing cells from progressing from the G1 phase to the S phase, leading to cell cycle arrest and ultimately triggering cellular senescence. Telomere shortening may also promote senescence by affecting mitochondrial function. Telomere damage leads to increased mitochondrial oxidative stress and reduced mitochondrial membrane potential, thereby affecting mitochondrial energy metabolism and intracellular redox balance, accelerating the aging process.
3.3 Telomeres and Age-Related Diseases
Many age-related diseases, such as cardiovascular diseases, neurodegenerative diseases, and cancer, are closely associated with telomere shortening. In cardiovascular diseases, telomere shortening is closely associated with endothelial cell dysfunction and the development of atherosclerosis. Peripheral blood leukocyte telomere length in coronary heart disease patients is significantly shorter than in healthy controls, and telomere length is negatively correlated with disease severity. In neurodegenerative diseases such as Alzheimer's disease and Parkinson's disease, telomere length in neurons in the brain is also significantly shortened. Telomere shortening may lead to the accumulation of DNA damage and increased apoptosis in neurons, thereby accelerating the progression of neurodegenerative processes. In cancer, although cancer cells typically possess mechanisms to maintain telomere length (such as telomerase activation), telomere shortening in the early stages of tumorigenesis may trigger genomic instability, increasing the probability of gene mutations and providing a foundation for tumor development.
4. The Relationship Between Telomeres and Autophagy
4.1 Regulation of Autophagy by Telomeres
Autophagy is an important intracellular self-degradation and recycling mechanism that removes damaged organelles, misfolded proteins, and pathogens from the cell, maintaining the stability of the intracellular environment. Recent studies have shown that there is a complex regulatory relationship between telomeres and autophagy. Telomere shortening can induce autophagy. When telomeres shorten to a certain extent due to cell division or other factors, they activate intracellular stress signaling pathways, thereby triggering autophagy. In some telomerase-deficient cell models, as telomeres progressively shorten, the expression levels of autophagy-related proteins significantly increase, and the number of autophagosomes also notably rises. Autophagy can also reciprocally influence telomere stability. By clearing DNA damage factors and maintaining cellular environmental stability, autophagy indirectly protects telomeres from damage and slows down the telomere shortening process.


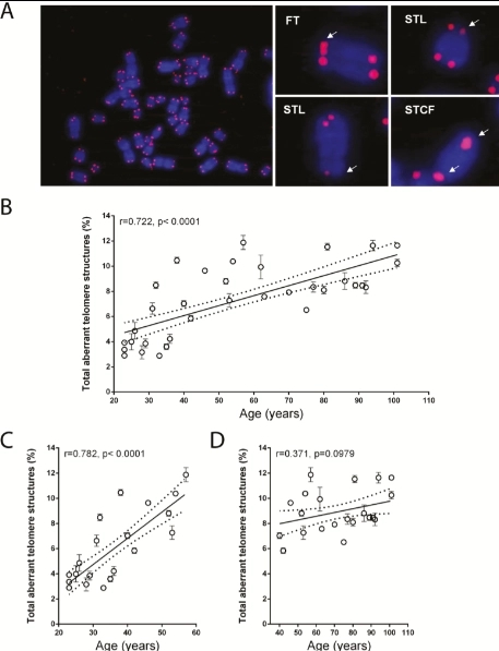
Figure 2 The abundance of aberrant telomeric structures in PBMCs increases with donor age.
4.2 Molecular mechanisms of telomere regulation of autophagy
The molecular mechanisms by which telomeres regulate autophagy involve multiple signaling pathways. Among these, the mTOR (mechanistic target of rapamycin) signaling pathway serves as a key bridge linking telomeres and autophagy. mTOR is a serine/threonine protein kinase that senses intracellular nutrient status, energy levels, and growth factor signals, thereby regulating cellular processes such as growth, proliferation, and autophagy. Research has shown that the catalytic subunit of telomerase, TERT (telomerase reverse transcriptase), can interact with mTOR and inhibit the kinase activity of the mTOR complex 1 (mTORC1). Under normal conditions, mTORC1 is in an activated state, inhibiting the occurrence of autophagy. However, when telomeres shorten or TERT expression is abnormal, the inhibitory effect of TERT on mTORC1 is enhanced, leading to reduced mTORC1 activity, thereby lifting the inhibition on autophagy and promoting its initiation.
Additionally, the p53 signaling pathway also plays a crucial role in telomere regulation of autophagy. Telomere shortening activates the p53 signaling pathway, and p53 can regulate autophagy by directly modulating the expression of autophagy-related genes or indirectly influencing the mTOR signaling pathway. Specifically, p53 can upregulate the expression of autophagy-related genes such as LC3 and Beclin1, promoting the formation of autophagosomes and thereby inducing autophagy.
4.3 The effect of autophagy on telomere stability
The effect of autophagy on telomere stability is mainly achieved by maintaining homeostasis in the intracellular environment. Autophagy can clear accumulated reactive oxygen species (ROS) in cells, reducing oxidative stress damage to telomere DNA. ROS are highly reactive molecules produced during cellular metabolism, and excessive ROS can cause DNA oxidative damage, including damage to telomere DNA. Autophagy can also degrade damaged mitochondria within cells, preventing excessive ROS production caused by mitochondrial dysfunction. Additionally, autophagy can clear misfolded or aggregated forms of DNA damage repair proteins and other proteins related to telomere maintenance, ensuring their normal function and thereby maintaining telomere stability. Studies have shown that cells with autophagy defects exhibit increased telomere DNA damage and accelerated telomere shortening, while inducing autophagy can improve these phenomena.
Applications of the Telomere Theory in Anti-Aging Research
5.1 Telomerase Activation Strategies
Since telomere shortening is closely associated with aging, maintaining telomere length by activating telomerase has become an important direction in anti-aging research. Telomerase is a ribonucleoprotein complex composed of RNA and proteins that can use its own RNA as a template to synthesize telomere DNA and add it to the ends of chromosomes, thereby extending telomere length. Some studies have used small-molecule compounds to activate telomerase. TA-65 is a small-molecule compound extracted from Astragalus, reported to have telomerase-activating effects. In animal experiments, after administration of TA-65, the telomere length of mice was extended to some extent, and some age-related phenotypes such as skin thinning and hair thinning were also improved.
5.2 Autophagy Regulation Strategies
Given the important role of autophagy in maintaining cellular homeostasis and protecting telomeres, regulating autophagy has also become a potential strategy for anti-aging. On one hand, autophagy can be induced through drug or nutritional interventions. Rapamycin is a classic mTOR inhibitor that induces autophagy by inhibiting the activity of mTORC1. In animal experiments, rapamycin treatment extended mouse lifespan and improved age-related physiological functions. Some natural products, such as resveratrol and curcumin, have also been reported to induce autophagy. These natural products may regulate autophagy by activating signaling pathways such as SIRT1 (silent information regulator 1). For cells or individuals with impaired autophagy function, autophagy function can be restored through gene therapy. Autophagy-related genes can be introduced into cells via gene vectors to enhance cellular autophagy capacity.
5.3 Combined Intervention Strategies
Given the complex interplay between telomeres, aging, and autophagy, combined intervention targeting both telomeres and autophagy may represent a more effective anti-aging strategy. Telomerase activators and autophagy inducers can be used concurrently: telomerase activators extend telomere length, while autophagy inducers clear damaged cellular components, maintaining cellular homeostasis and synergistically exerting anti-aging effects. In animal experiments, the combined use of telomerase activators and autophagy inducers demonstrated more significant anti-aging effects than either agent alone, such as better improvement of age-related physiological functions and extended animal lifespan.
Conclusion
Telomeres play a crucial role in the processes of aging and autophagy. Telomere shortening, as a key marker of aging, triggers cellular aging and various aging-related diseases through mechanisms such as activating DNA damage response pathways and affecting mitochondrial function. There is a complex interregulatory relationship between telomeres and autophagy. Telomeres can regulate autophagy through signaling pathways such as mTOR and p53, while autophagy protects telomere stability by maintaining intracellular environmental homeostasis. Anti-aging research based on the telomere theory, such as telomerase activation strategies, autophagy regulation strategies, and combined intervention strategies, offers broad prospects for delaying aging and treating age-related diseases.
Sources
[1] Boccardi V, Cari L, Nocentini G, et al. Telomeres Increasingly Develop Aberrant Structures in Aging Humans[J]. Journals of Gerontology Series a-Biological Sciences and Medical Sciences, 2020,75(2):230-235.DOI:10.1093/gerona/gly257.
[2] Green P D, Sharma N K, Santos J H. Telomerase Impinges on the Cellular Response to Oxidative Stress Through Mitochondrial ROS-Mediated Regulation of Autophagy[J]. International Journal of Molecular Sciences, 2019,20.
[3] Zhu Y, Liu X, Ding X, et al. Telomere and its role in the aging pathways: telomere shortening, cell senescence and mitochondria dysfunction[J]. Biogerontology, 2019,20(1):1-16.DOI:10.1007/s10522-018-9769-1.
[4] Ali M, Devkota S, Roh J, et al. Telomerase reverse transcriptase induces basal and amino acid starvation-induced autophagy through mTORC1.[J]. Biochemical and Biophysical Research Communications, 2016,478 3:1198-1204.
[5] Vaiserman A, Krasnienkov D. Telomere Length as a Marker of Biological Age: State-of-the-Art, Open Issues, and Future Perspectives[J]. Frontiers in Genetics,Volume 11 - 2020.