What are you looking for?
Search
Peptides and Cellular Aging
ALL ARTICLES AND PRODUCT INFORMATION PROVIDED ON THIS WEBSITE ARE SOLELY FOR INFORMATION DISSEMINATION AND EDUCATIONAL PURPOSES.
The products provided on this website are intended exclusively for in vitro research. In vitro research (Latin: *in glass*, meaning in glassware) is conducted outside the human body. These products are not pharmaceuticals, have not been approved by the U.S. Food and Drug Administration (FDA), and must not be used to prevent, treat, or cure any medical condition, disease, or ailment. It is strictly prohibited by law to introduce these products into the human or animal body in any form.
Overview
Cellular aging is an important biological process in living organisms and is closely related to numerous physiological and pathological phenomena. As age increases, cellular aging gradually accumulates, leading to the decline of tissue and organ function and triggering various age-related diseases. Peptides, as a class of important bioactive molecules, have garnered significant attention in the field of cellular aging research in recent years. Research indicates that peptides play a key role in regulating the cellular aging process. Exploring the relationship between peptides and cellular aging is of great significance for elucidating the mechanisms of aging and developing anti-aging interventions.


Figure 1. Mechanisms of skin aging processes. (a) Free radicals and oxidative stress theory. Mitochondria produce ROS through oxidative metabolism. Excessive ROS can damage the mitochondrial and DNA structures, leading to a decrease in collagen levels and an increase in MMP levels in skin tissue. (b) Inflammation theory. Senescent fibroblasts and keratinocytes secrete a large number of senescence-associated secretory phenotypes, including TNF-α, IL-1, IL-6, IFN-γ and MMPs. These proinflammatory cytokines induce skin cell senescence by promoting ROS production and activating the ATM/ p53/p21-signaling pathway. (c) Photoaging theory. Ultraviolet irradiation induces the production of ROS and the secretion of MMPs, which degrades skin extracellular matrix components such as collagen. (d) Nonenzymatic glycosyl chemistry theory. Non-enzymatic glycosylation is a reaction between free reducing sugars and free amino groups of proteins, DNA and lipids to produce AGEs and ROS. The accumulation of AGEs, together with ROS, can lead to changes in the cell homeostasis and protein structure.
Cellular Aging
(1) Concept and Characteristics of Cellular Aging
Cellular aging refers to the irreversible growth arrest state that cells enter after undergoing a certain number of divisions or being exposed to specific stressors. It exhibits a series of typical characteristics, such as changes in cell morphology, including increased cell volume, flattening, and vacuolization of the cytoplasm; cell cycle arrest, with cells no longer proliferating; and increased activity of senescence-associated β-galactosidase (SA-β-gal), which is currently one of the most widely used markers of cellular senescence. Altered secretory phenotype, where cells secrete various cytokines, chemokines, and proteases, forming the senescence-associated secretory phenotype (SASP).
(2) Consequences of Cellular Senescence
Deterioration of tissue and organ function
Cells are the basic building blocks of tissues and organs, and cellular senescence leads to impaired tissue and organ function. In skin tissue, senescent fibroblasts reduce the synthesis of collagen and elastic fibers, causing the skin to lose elasticity, develop wrinkles, and have impaired repair capacity. In the cardiovascular system, senescent endothelial cells can lead to stiffened blood vessel walls and reduced elasticity, increasing the risk of cardiovascular disease. In the immune system, the aging of immune cells weakens the body's immune defense function, making individuals more susceptible to pathogen invasion and reducing their immune response to vaccines.
Association with age-related diseases
Cell aging is considered an important driving factor in many age-related diseases. In neurodegenerative diseases such as Alzheimer's disease and Parkinson's disease, neuronal aging is closely associated with pathological processes such as neuronal death and neuroinflammation. In diabetes, the aging of pancreatic β cells can lead to insufficient insulin secretion, affecting normal blood glucose regulation. Cell senescence also has a complex relationship with tumorigenesis and tumor progression. Early cell senescence can act as a tumor suppression mechanism, preventing the unlimited proliferation of damaged cells. However, in the tumor microenvironment, SASP components secreted by senescent cells may promote tumor cell growth, invasion, and metastasis.
Peptides
(1) Definition and structure of peptides
Peptides are short-chain compounds formed by amino acids linked via peptide bonds. Based on the number of amino acid residues they contain, they can be classified into dipeptides, tripeptides, tetrapeptides, and polypeptides, among others. Polypeptides are longer, continuous, and unbranched peptide chains. Typically, peptide chains containing no more than 50 amino acids are classified as peptides to distinguish them from proteins. All peptide chains, except for cyclic peptides, have an N-terminal (amino-terminal) and a C-terminal (carboxy-terminal) residue.
(2) Classification of Peptides
Classification by Source
Endogenous peptides: synthesized by the organism itself and perform various physiological functions within the body. Neuropeptides, which participate in signal transmission and regulation within the nervous system, including endorphins and enkephalins, which have analgesic and mood-regulating effects; hormone peptides, such as insulin, which are crucial for regulating blood sugar balance.
Exogenous peptides: obtained from food or other external sources. For example, certain food proteins can be hydrolyzed by digestive enzymes to produce bioactive peptides, such as milk peptides, which have multiple physiological functions, including antioxidant and immune-modulating effects. Peptides prepared through chemical synthesis or biotechnology also fall under exogenous peptides and are commonly used in drug development and clinical therapy.
Classification by Function
Antioxidant Peptides: Capable of scavenging free radicals in the body and reducing oxidative stress-induced damage to cells. For example, rice bran antioxidant peptides have been shown to enhance the activity of antioxidant enzymes such as catalase (CAT) and glutathione peroxidase (GSH-Px) in the mitochondria of heart and brain tissues of D-galactose-induced aged mice, reduce the level of mitochondrial DNA deletion mutations in the brain, and protect cells.
Immune-modulating peptides: These regulate the body's immune function, enhancing or suppressing immune responses. Some peptides derived from marine organisms can activate immune cells, enhance the body's immune defense capabilities, and aid in resisting pathogen infections and tumor development.
Cell growth-regulating peptides: These influence cellular processes such as proliferation, differentiation, and apoptosis. For example, epidermal growth factor (EGF) promotes the proliferation and differentiation of epidermal cells, accelerating wound healing.
The role of peptides in cellular aging
(1) Regulation of mitochondrial function
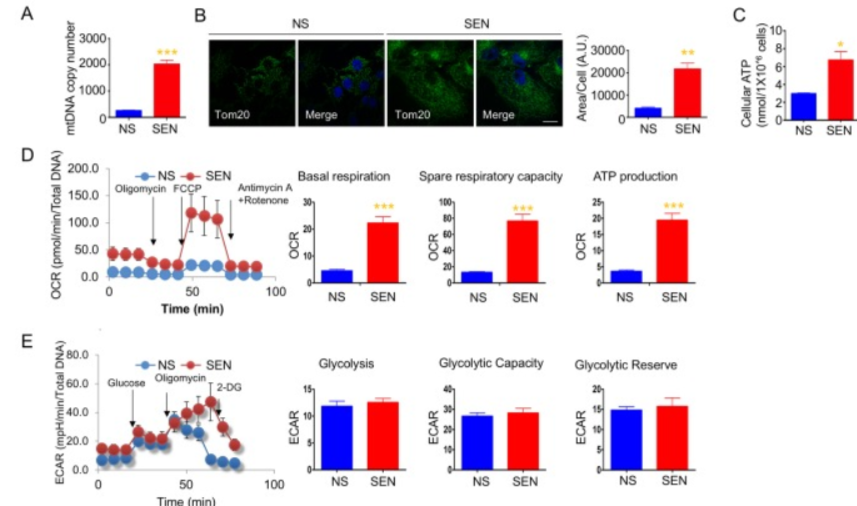
Mitochondria play a key role in cellular energy production and signal transduction, and their dysfunction is closely related to cellular aging. Mitochondria-derived peptides (MDPs) such as humanin and MOTS-c play important regulatory roles in the cellular aging process. Following senescence induced by replicative exhaustion, doxorubicin, or hydrogen peroxide treatment in primary human fibroblasts, mitochondrial numbers increase, mitochondrial respiratory levels rise, and humanin and MOTS-c levels also elevate. Administration of humanin and MOTS-c moderately increases mitochondrial respiration in doxorubicin-induced senescent cells and partially regulates SASP components via the JAK pathway, indicating that MDPs play an important role in mitochondrial energy metabolism and SASP production in senescent cells.


Figure 2 Mitochondrial mass and energetics are altered during doxorubicin-induced senescence. (A) Mitochondrial DNA (mtDNA) copy number in non-senescent (quiescent) and senescent cells. (B) Representative images of Tom20 (green; mitochondria) and Hoechst 33258 (blue; nucleus) immunostaining in non-senescent (quiescent) and senescent cells. Scale bar, 20 μm. The area of Tom20 staining per cell was measured using ImageJ. (C) Cellular ATP levels in non-senescent (quiescent) and senescent cells. (D) Cellular oxygen consumption rate (OCR) in non-senescent and senescent cells. Basal respiration, spare respiratory capacity, and ATP production are calculated based on the sequential compound injection according to the manufacturer's instructions. (E) The extracellular acidification rate (ECAR) in non-senescent (quiescent) and senescent cells.
(2) Effects on aging-related signaling pathways
p53-p21 pathway
The p53 protein is a key regulator of cellular senescence. When cells are exposed to stressors such as DNA damage, p53 is activated, inducing the expression of p21, which causes the cell cycle to arrest at the G1 phase, leading to cellular senescence. Certain peptides can modulate the p53-p21 pathway, thereby influencing the progression of cellular senescence. Some small-molecule peptides can interact with the p53 protein, inhibiting its activity and thereby delaying cellular senescence. Studies have shown that specific peptides can block the interaction between p53 and MDM2 (a protein that negatively regulates p53), stabilizing the p53 protein and maintaining it at an appropriate level to avoid excessive activation leading to cellular senescence.
Rb-E2F pathway
The Rb protein is another important cell cycle regulatory protein that binds to the E2F transcription factor to inhibit the expression of cell cycle-related genes. When the Rb protein is phosphorylated and inactivated, E2F is released, promoting cell entry into the S phase for DNA replication. During cellular senescence, alterations in the Rb-E2F pathway lead to cell cycle arrest. Certain peptides can regulate cellular senescence by modulating the phosphorylation state of Rb protein or influencing E2F activity. Some peptides can inhibit Rb protein phosphorylation, maintaining the stability of the Rb-E2F complex and thereby delaying cellular senescence.
(III) Regulation of SASP
SASP comprises various cytokines, chemokines, and proteases, among others. Its secretion not only affects the microenvironment of senescent cells themselves but also influences surrounding tissues and cells, promoting inflammatory responses and tissue senescence. Some peptides can regulate SASP production and mitigate its harmful effects. Certain plant-derived peptides have also been found to regulate SASP by inhibiting the activation of specific signaling pathways and reducing the expression of SASP-related factors.
Applications of Peptides in Delaying Cellular Aging
(1) Applications in Skincare Products
With increasing public concern about skin aging, peptides have found widespread application in the skincare industry. For example, some skincare products containing peptides claim to have anti-wrinkle and skin-firming effects. Research indicates that certain peptides can promote collagen synthesis and enhance skin elasticity. Peptides can also regulate skin cell metabolism, enhance skin barrier function, reduce damage to skin cells caused by external factors such as UV radiation, and slow down the skin aging process.


Figure 3 Aging in younger to older skin.
(2) Applications in Drug Development
Treatment of Neurodegenerative Diseases
Peptide drug development holds great promise for addressing neuronal aging in neurodegenerative diseases. Peptides that regulate intracellular signaling pathways, promote neuronal survival, and facilitate repair have been developed for the treatment of Alzheimer's disease and Parkinson's disease. Certain peptides can inhibit the aggregation of abnormal proteins within neurons, reduce neuroinflammation, and delay neuronal aging and death. A peptide named AC-5216 can inhibit the aggregation of β-amyloid proteins and improve cognitive function in Alzheimer's disease model mice.
Treatment of Cardiovascular Diseases
In the treatment of cardiovascular diseases, peptide drugs can target pathological processes such as vascular endothelial cell aging and myocardial cell aging. For example, certain vasoactive peptides can regulate vascular tone and endothelial cell function, improve the aging state of vascular endothelial cells, and reduce the risk of cardiovascular diseases. Some peptides can also promote the repair and regeneration of myocardial cells, offering potential applications in the treatment of conditions such as myocardial infarction.
Conclusion
Cell aging, as a complex biological process, influences the health and aging process of the body. Peptides, as an important class of bioactive molecules, play multifaceted roles in regulating cell aging. Through regulating mitochondrial function, intervening in aging-related signaling pathways, and modulating SASP, peptides demonstrate the ability to delay cell aging.
Sources
[1] Kalidas C, Sangaranarayanan M V. Peptides[M]//Kalidas C, Sangaranarayanan M V. Biophysical Chemistry: Techniques and Applications. Cham: Springer Nature Switzerland, 2023:129-141.
[2] He X, Wan F, Su W, et al. Research Progress on Skin Aging and Active Ingredients[J]. Molecules, 2023,28(14},ARTICLE-NUMBER = {5556).DOI:10.3390/molecules28145556.
[3] Altay Benetti A, Tarbox T, Benetti C. Current Insights into the Formulation and Delivery of Therapeutic and Cosmeceutical Agents for Aging Skin[J]. Cosmetics, 2023,10(2},ARTICLE-NUMBER = {54).DOI:10.3390/cosmetics10020054.
[4] Wong P F. Editorial: Cellular Senescence: Causes, Consequences and Therapeutic Opportunities[J]. Frontiers in Cell and Developmental Biology, 2022,10:884910.DOI:10.3389/fcell.2022.884910.
[5] Zonari A, Brace L E, Al-Katib K, et al. Senotherapeutic peptide reduces skin biological age and improves skin health markers[J]. Biorxiv, 2020. https://api.semanticscholar.org/CorpusID:226263850.
[6] Kim S J, Mehta H H, Wan J, et al. Mitochondrial peptides modulate mitochondrial function during cellular senescence[J]. Aging (Albany Ny), 2018,10(6):1239-1256.DOI:10.18632/aging.101463.
[7] Garrido A M, Bennett M. Assessment and consequences of cell senescence in atherosclerosis[J]. Current Opinion in Lipidology, 2016,27(5):431-438.DOI:10.1097/MOL.0000000000000327.